《数字化会计师(初级)》项目招生简章(2022年修订版)
一、项目背景
中国商业会计学会(以下简称“中商学”)为贯彻落实《中华人民共和国职业教育法》、财政部《会计改革与发展“十四五”规划纲要》(财会〔2021〕27 号)和《会计行业人才发展规划(2021-2025 年)》(财会[2021]34)等文件精神,中国商业会计学会积极发挥在运用新技术推动会计工作数字化转型,加快解决会计信息化标准缺失、人才缺乏等方面的作用,为推进会计数字化转型,支撑会计职能拓展,推动会计信息化工作向更高水平迈进,促进财会专业人员最大限度地满足经济数字化转型的需求做出有力贡献。
中商学依据学会章程、业务范围、财政部《会计信息化发展规划(2021-2025年)》(财会[2021]36号)和中商学制定并发布的《数字化会计师能力框架》,组织开展“数字化会计师”专业能力评价工作。数字化会计师项目依托于财会和管理领域权威专家的研究成果、丰富的财务数字化转型实施经验和先进的业财票税一体化实施平台,创新性地推出了针对我国财会人员数字化职业技能提升以及拓宽职业发展路径的培训新模式:学习赋能-实训实操-考试取证-实施落地-职业拓展;实现了在真实的业财票税一体化平台上的学习实践、取证择业、职业拓展的良性循环,进而在数字化和智能化方面培养财会从业人员正确的思维方式和专业能力,帮助缩小企业数字化、智能化所需要的技能与现有财会人员数字化能力之间的差距,助力中国2000万财务人员实现系统性的数字化技能提升。
二、招生对象
满足下列条件之一者,即可报名:
1、具备国家教育部门认可的大专及以上学历(含在校生);
2、获得会计、审计、统计、计算机、工程类等经济类、管理类上岗证的人员;
3、中专学历,具备一定企业、行政事业单位财务类、管理类、统计类、计算机、工程类等岗位工作经验的人员;
4、企业财务数字化岗位、信息化岗位从业人员;
5、其他有志于从事数字化会计相关工作人员或有意愿学习数字化会计知识的相关人员。
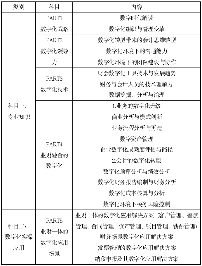
三、培训及考试大纲
培训环节采用线上授课的方式。大纲内容如下:
四、考试科目、形式及合格标准
科目一:专业知识水平考试
实行在线考试,题型为单项选择题、多项选择题、判断题,试卷满分100分, 60分以上(含60分)为成绩合格;
科目二:数字化实操技能水平考试
实行在线考试,题型为单项选择题、多项选择题、判断题,试卷满分100分,60分以上(含60分)为成绩合格;
学员需同时进行“专业知识水平考试+数字化实操技能水平考试”两项科目考试,总考试时间为150分钟,两个科目单科成绩均在60分以上(含60分)为考试成绩合格。
五、考试时间安排
一年四次,时间分别为每年3月、6月、9月、12月,具体考试时间以公布为准。
六、证书颁发
学员通过全部课程并考核合格后,即可获得由中国商业会计学会颁发的《数字化会计师证书(初级)》。
七、成绩查询及证书验证
学员可通过“数字化会计师官方运营平台”官网(http://aimaglobal.cn/Cert/search) 进行成绩查询及证书验证。
八、后续教育
持证学员享有参加后续教育的权利和接受后续教育的义务,应当自取得《数字化会计师证书(初级)》的次年开始参加后续教育,每年参加后续教育取得的学分不少于30学分。
九、发布与实施
《数字化会计师(初级)项目招生简章2022年版》自发布之日起施行,解释权归属中商学数字化会计师项目管理办公室。
十、联系方式
《数字化会计师项目》管理办公室:400 009 8609
姚老师 188 1098 1960






