关于我们
登录
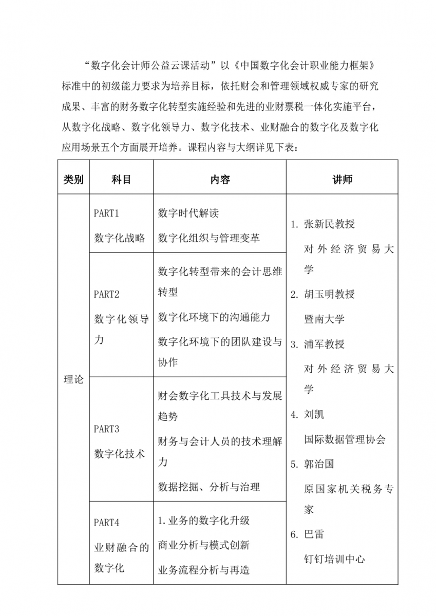
|
注册
首页
Home
证书项目
Certification items
数字化会计师
——DMA数字化管理会计师
——国有企业管理会计师
——税务筹划师
认定项目
Recognized Program
标准 Standard
DAEC
出版
大型活动
Major Events
管理会计产业发展大会
高等教育高峰论坛
校园案例大赛
数字化年会
合作伙伴
Cooperative Partner
理事单位
战略合作
授权单位
企业合作
商务合作
新闻中心
News Center
新闻
公告
人才库
Talent Pool
人才库
学习考试
Study&Exam
新闻中心
新闻
公告
首页
>
新闻中心
>
新闻
>
关于开展数字化会计师公益云课(第三期)活动的通知
关于开展数字化会计师公益云课(第三期)活动的通知
发布日期:2022/06/27
分享到:
返回列表
上一篇
下一篇
推荐新闻
服务先行 创新引领 2024年中国商业会计学会在推动育人育才、学术繁荣中蓬勃发展
2024-12-31
中国商业会计学会深度参与 2025 国际管理会计教育联盟发展会议
2025-09-12
中国商业会计学会2025年度重大课题开题启动会会议简报
2025-08-28
中国商业会计学会助力财经商贸类新增专业发展
2024-12-11
中国商业会计学会数字化分会“数字化基地”在北京物资学院会计学院正式揭牌
2024-08-29